你好,欢迎来咨询~
武隆澳网官方网站客服 武隆澳网官方网站客服
当前位置: 澳网(中国区) > 武隆资讯 > 正文

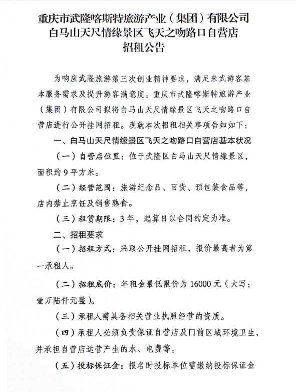
重庆市武隆喀斯特澳网官方网站产业(集团)有限公司白马山天尺情缘景区飞天之吻路口自营店招租公告

文章来源: 重庆市武隆喀斯特澳网官方网站产业(集团)有限公司      作者:匿名     时间:2024-04-19 15:33:12    
摘要: 为响应武隆澳网官方网站第三次创业精神要求,满足来武游客基本服务需求及提升游客满意度。重庆市武隆喀斯特澳网官方网站产业(集团)有限公司拟将白马山天尺情缘景区飞天之吻路口自营店进行公开挂网招租。现就本次招租相关事项告知如下:

 

【免责声明】:本平台发布及转载文章仅作同行交流学习,部分数据来源于网络,未经证实,并非商业用途,也并非针对具体单位和个人,请勿对号入座,部分内容及图片来源于网络,版权归原作者所有,若未能找到作者和原始出处还望谅解。如有版权疑问,或者文章内容出现侵权行为,请联系本官网后台,我们会第一时间及时进行删除处理,谢谢。
Tags(关键字): 招租公告 |

热门游记

图文资讯

澳网官方网站工具

热门资讯